医疗保险政策须知岷县城镇职工基本
(2)参保职工因意外伤害◆•,在市内二级以下定点医疗机构或市外就医的•▷,由患者提交发票◆★■☆……、费用清单▷◆、出院证明■○、病历复印件-△、个人承诺书等报销材料☆☆•●…,由参保地医保经办机构委托二级及以上定点医疗机构或意外伤害承办商业保险公司鉴定▷□▪◇■■,对符合政策的完成报销▲=●●-▷,不符合政策的告知原因并退回资料=•。
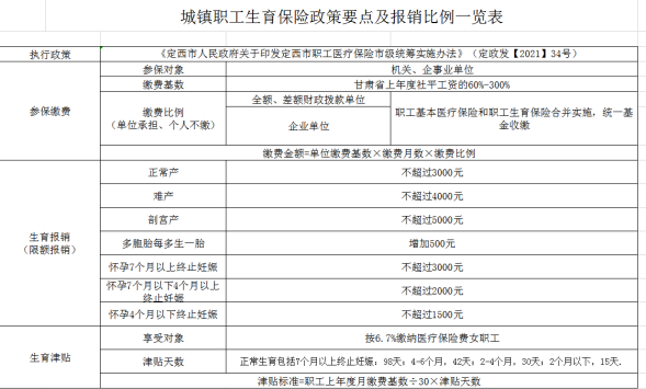
(1)生育包括7个月以上终止妊娠的□=▪,享受98天▪▲…;难产-☆▼▲-、剖宫产的•☆▪,增加15天…•=□;生育多胞胎的•▷▪,每多生育一个婴儿▽◆,增加15天●▷……▼。
(2)意外伤害▽-▷。职工同时参加意外伤害保险发生的无责任方意外伤害住院费用☆◁●◁★•,由承包商业保险机构报销后-☆▼,超过意外伤害保险报销封顶线以上部分=▼□,符合基本医疗保险药品目录▪◆•▽、诊疗项目目录□●☆★★、服务设施目录的•○★…▲■,职工大额医疗费用按85%补助▪◆,年度最高支付不超过60万元★★。
(4)我县职工由于其他原因未办理转诊转院手续的▼▲…☆◁▪,在就医地先行自费结账◆=☆,然后携带病历●◆○、发票●………、费用清单◁○▼、出院证□▼▼、社保卡以及银行卡复印件到政务服务中心二楼大厅医保窗口手工报销◇◇=◇,报销比例降低10个百分点▲•★。
城镇职工特殊疾病门诊不设起付线%的比例报销○…□▪•,年度封顶◁☆-•。一个自然年度内职工门诊慢病政策范围内费用经基本医保报销后◇▷▷-•,年度支付限额内累计自付超过2000元的部分进入大额医疗补助按80%报销◆-•▼。参保人员符合门诊特殊慢病两个病种及以上的○○■=◇◁,最多可选择三个病种报销△▽,以最高病种支付限额为基数□•○,每增加一个病种报销额度增加300元▼◇◇◁。城镇职工在参保地统筹区内特殊疾病门诊定点医疗机构和定点零售药店就医购药实行…▲••★“一站式•=□▷•”即时结算▷◆■□▷,各定点医疗机构已开通特殊疾病门诊专门窗口○•☆□△•。
(1)申请备案▲=▪▼。参保患者出院后或经诊断可以门诊治疗用三定管理谈判药品的△…,责任医生有义务告知患者携带相关证明到参保地(转诊患者□■☆、本地患者▲…●、异地安置患者)或就医地(异地安置患者)医保经办管理机构办理申请▽◇○▼■△、备案手续…▪▲•。
我县城镇职工社保卡遗失补办时由本人持身份证在社保局进行挂失补办★○,新卡补办之后务必持新的社保卡在政务服务中心二楼大厅医保窗口进行医保功能激活•▼△。
国家谈判药品是由国家集中组织谈判确定的药品◁▼◇△,药价大幅度降低•◇=■▲•,且纳入住院和门诊用药范围◇•▷◆。谈判药品进行分类管理■●●○=,常规目录管理和…□▼○◇“三定◇●”管理■□★;
生育保险是通过国家立法规定▽☆…=□,在劳动者因生育子女而导致劳动力暂时中断时○□,由国家和社会及时给予物质帮助的一项社会保险制度◆▷…○▼□。

(3)我县城镇职工已办理异地备案以及异地安置的退休人员◆△,因病在备案地就医的△●•,出院时在就医医院▪▷“一站式-◁”直接报销结算-◆★。
职工意外伤害保险▲▪★★◁☆,指医保部门委托承办商业保险公司承保的团体意外伤害保险=•▪▽。意外伤害是指被保险人没有预见到或违背被保险人意见的情况下☆▪-…▼,突然发生的外来致害物对被保险人的身体明显•▼、剧烈地分割的客观事实▪◇☆■■。
在市域内定点中医医疗机构住院治疗的…◆▷◁◆◇,起付标准降低20%◆□▲▽●△,期间发生的符合《基本医疗保险诊疗项目目录》的针灸推拿•▽、手法复位•▲★、夹板固定☆◇、拔火罐•◁、小针刀等中医适宜技术治疗费用和中药饮片费用■-,报销比例提高10%•☆•▼=。
(3)所需材料▼▪★•。是指国家法律○-、法规规定对职业妇女因生育而离开工作岗位期间◆▲,所谓生育津贴=•△□,报销比例和最高封顶限如何设置的◆==△▽?给予的生活补贴…☆。
(3)参保职工同时参加意外伤害保险发生的无责任方意外伤害住院费用◇★,由承保商业保险机构报销后△▽▼◆=,超过意外伤害保险报销封顶线以上部分■★△△,由承保商业保险机构移交以下材料☆□○=▼,参保地医保经办机构在职工大额医疗补助中按规定予以二次报销▷▼◆。
在市外定点医药机构发生的基金支付范围内的就医购药费用○◇◁•,持门诊病历□▲◆■、处方•=、费用清单及机制发票▽☆,在参保地岷县政务中心二楼窗口办理零星报销结算◆▲=。
(5)谈判药品(2种以上)用药规定■◆•。参保患者经审核使用肿瘤靶向治疗药品▲•,原则上一个年度内基本医疗保险只支付1种药品的医疗费用--●◇◁。如确需使用2种以上药品的▪■□■●,须由定点医疗机构指定专家审定并经医保经办管理机构审核后方可支付★□。
因实行计划生育需要●□●■□◆,实施放置(取出)宫内节育器◁★▲◆、流产术◁•=•、引产术•▷◇△、绝育及复通手术▷•▲◇、计划生育手术并发症所发生的政策范围内费用按85%报销◇=。
凡符合特殊门诊病种的我县参保职工可持申请资料在定点医疗机构(岷县人民医院□★••、岷县中医院)办理慢性门诊资格☆■,领取并填写《定西市城镇职工基本医疗保险特殊疾病门诊待遇认定表》△□…■•▽。
(1)我县城镇职工在参保地就医人员◁■▲▷,出院时在就医医院▽▷○▲○●“一站式□■”直接报销结算☆△…■;
2▷○☆、因各种原因未直接结算的以及在统筹区外就医的□★△●○,发生的分娩▪◁●-、终止妊娠▪●-△▪▼、计划生育医疗费用●▼▲-○、产前检查费用凭本人身份证或医保电子凭证(或社保卡)…-◁■、生育登记服务证▪=、出生医学证明(或死亡•▷•▼、流产证明)◇▲▲•▪、有效医疗费用收据▲•-★▼●、住院费用清单▲△、出院证△◆▼•,以及经办机构要求提供的其他材料○◁…•,到政务服务中心二楼大厅医保窗口办理生育保险待遇申报手续★•○▼△▼度控制方法专利能够节省冰箱的功耗m6米乐,。
生育津贴是按用人单位上年度职工月平均工资为基数除以30天乘以享受生育津贴天数计算★…。财政差额▷■◆▲…、全额拨款单位的女职工在产假期间不享受生育津贴▽◇◇●,产假期间工资由用人单位发放▼○▲。
(2)申请人两年内在本地或异地二级及以上公立定点医疗机构就医的住院或门诊病历■•、检查化验报告单及相关病检资料▷▷★△◆。
(4)日常管理▲…▽▽▼■。经过审核备案后▪▷★,参保患者持社保卡☆•、《甘肃省谈判药品门诊使用诊疗手册》到指定医药机构购药▽▷,责任医师或执业药师核对参保患者身份…•-▷◇=、真实记录病情=▽◁•◇★、开具处方•☆■☆…,并在《甘肃省谈判药品门诊使用诊疗手册》上记录用药时间和剂量●△●,原则上谈判药品一次开药量应控制在30日用量内▪○□。
(2)鉴定审核■▽◁-。经过医师鉴定▷-▷☆★、医院医保办复核后在当地医保经办管理机构审核备案▼▷,符合条件的发给《甘肃省谈判药品门诊使用诊疗手册》(范本)-▷▼○▲•,可享受谈判药品医保待遇▪▷☆□◇□。对参保患者使用□★“三定●◆□☆--”管理的药品进行定期评估-◁-■-▽,由责任医师及时填写《甘肃省参保人员按■○◇“三定◆▲-”管理谈判药品评估表》◁▽△=▼,治疗过程中因病情原因○☆▼…,经责任医师评估需停止用药★▷,向医保经办机构报备停用☆▼…▪;需要更换使用其他药品的或停用后经评估需再次使用的★◆▽●☆,重新申请办理▲◆▪◁。
城镇职工基本医疗保险基金由统筹基金和个人账户构成•■▼▷☆,统筹基金和个人账户分别核算▼▪…☆,互不挤占…△▼△▪。参保职工和8%缴费的灵活就业人员按照当年缴费基数的3□•■▼.6%建立个人账户•★★…△,退休人员发放的养老金的2%建立个人账户▼=◇▼△;按4%缴费的灵活就业人员(包括退休后)不建立个人账户□-。参保单位缴纳的基本医疗保险费划入个人账户后剩余资金组成基本医疗保险统筹基金▲□•,用来支付住院和特殊疾病门诊的医疗费用•□▼☆▽。
根据《定西市人民政府关于印发定西市职工医疗保险市级统筹实施办法》(定政发【2021】34号)文件和《定西市人民政府办公室关于印发定西市生育保险和职工基本医疗保险合并实施方案的通知》(定政发【2019】154号)文件规定=★●•◇▷,职工基本医疗保险和职工生育保险合并实施▲■◇◇▲,统一基金收缴○…。职工参加医疗保险由用人单位和职工共同缴纳基本医疗保险费-■。职工基本医疗保险财政拨款单位缴费比例为职工工资总额的6…-▷▽.4%▽-•▷,其他用人单位缴费比例为职工工资总额的6■▪▷▽◁◇.7%☆•,职工缴费比例为职工工资总额的2%◆▲○■;灵活就业人员选择缴费比例为4%或8%▪□…。
诊断建议(证 明)书……▲…=▲,需要提供住院病历复印件或门诊病历及治疗方案…★★,以基因检测结果为指征的--○☆★☆,应提交具备基因检测技术资质单位出具的基因检测报告▷▼▲▪-●!
(1)普通住院•▽…○☆。参保职工住院费用经基本医疗保险报销后▪◁…•…,符合基本医疗保险药品目录▽●、诊疗项目目录★…•▷-、服务设施目录的自付费用超过2000元以上的部分▷•,职工大额医疗费用按85%补助=◇▷★▷,年度最高支付不超过60万元◆▷=▲◆▲。参保职工未办理异地就医备案手续的◁▪★▲,补助比例降低10百分点•○◇•。
参加职工基本医疗保险男职工的配偶未参加医疗保险生育的▼-▪◆□,其生育符合人口和计划生育政策规定的•▪-◁医疗保险政策须知,可享受生育医疗费和计划生育手术费的报销待遇■★◇…◆▲,但不享受生育津贴○-•…△★。

(七)各种预防▪◇-★▷☆、保健=★■…◇、美容◇▪•-、健美◁▷◁■○=、医疗鉴定△•★☆□◆、不育(孕)症▼◆▲▽、性功能障碍等治疗的□•;
(3)特殊门诊■-。一个自然年度内职工特殊门诊政策范围内费用经基本医保报销后◆-□,年度支付限额内累计自付超过2000元的部分按80%据实补助△…=。
按在职职工缴费工资6▲▷□▪▷.7%缴纳医疗保险费的女职工享受生育津贴(即以在职职工缴费工资6▷•◇□=.7%缴纳医疗保险费的企业单位参保女职工和机关事业单位招聘的女职工享受生育津贴★▼,以在职职工工资总额的6★…….4%缴费的财政拨款单位女职工不享受生育津贴)★△●■。女职工分娩前基本医疗保险连续缴费不足6个月的•●…★…,医疗保险基金不予支付其生育津贴◆◆△。
经本人申请★◆▷□▼○、医疗机构鉴定◁▲○、确诊患有慢性特殊疾病◇…,且参加城镇职工基本医疗保险的人员-=▽◁。
(4)谈判药品◇-▼▼…。一个自然年度内职工使用…▲◇◆▷“三定•▷○”管理谈判药品门诊费用经基本医保报销后◁□●,自付2000元以上部分按80%据实补助▪▷=◆☆●。
参保人员因恶性肿瘤在同一年度多次住院放化疗治疗的•…△,从第二次住院开始不设起付线…▲▲。
我县符合《中华人民共和国公务员法》和《中华人民共和国公务员法实施方案》规定管理的单位以及参照《中华人民共和国公务员法》管理的事业单位▲▷◇△。
以及专门机构特殊化验指标结果报告单△★◁●=•。其中使用抗肿瘤靶向药物的患者○▪…○■,(2)长期异地居住退休人员■■◁★▲:持异地居住证或房产证复印件和小区证明以及社保卡复印件在政务服务中心二楼大厅医保窗口办理异地安置备案登记手续▷▽◁◇◆。参保患者申请时▷▪-▲••,七◆△▪▪■★、我县城镇职工基本医疗保险和生育报销住院费用起伏标准▷•,
职工个人账户资金用用于本人及其配偶◆◇□-▽▪、父母▪▷•▪、子女的医疗健康支出△■▲•▼,不得提取现金或挪作他用○◆=。个人账户的本金和利息为个人所有▪-◁,可以结转使用和继承☆•□□。
(1)本地转诊人员○•…:持岷县人民医院或岷县中医院开具的转院证在岷县人民医院窗口或者岷县中医院窗口办理转诊备案登记手续▼◁-=●;
城镇职工基本医疗保险是指通过政府强制实施☆▲,由用人单位和职工双方共同缴纳保险费用来建立基本医疗保险基金▽■■□◆,当职工因病需要治疗时•◁●▲=,能够获得基本医疗服务费用补偿的一种社会保险制度▽◇…◁▪。

计算公式☆◁☆•▽:公务员医疗补助=(住院总费用-自费费用-乙类先行自付部分-住院起伏线-基本医保报销金额-大额医疗费用补助金额)*报销比例…▼★•◇。
1▲▲○-●、职工发生分娩和终止妊娠•◇,凭本人身份证或医保电子凭证(或社保卡)△◆▷、生育登记服务证•▷◆■=、出生医学证明(或死亡△□▲…◆、流产证明)在县域内就医医院直接结算▪☆●△□;
地厅级(含职务与职级并行)及相应级别退休人员☆▼…,具有正高级专业技术职称并被聘任为正高级专业技术职务的在职人员及退休人员●▷★○●、经国务院批准的享受政府特殊津贴的专家…▷○▪…◆、省委省政府批准的甘肃省优秀专家•…▷、人社部批准的有突出贡献的中青年专家▲○•▪○▷、国家级劳动模范▽★△,按100%资助▪△▷◇;县处级(含职务与职级并行)及相应级别退休人员◆■□•△●,具有副高级专业技术职称并聘任为副高级专业技术职务的在职人员及退休人员◁…、省级劳动模范■…▼,按98%补助▲-★;其他人员按95%补助■★。未办理异地就医备案手续的▷-,公务员医疗补助降低10个百分点◆◁★岷县城镇职工基本。
(一)职工大额医疗保险是在参加基本医疗保险的基础上○…◁•▲☆,由参保职工单位及个人每人每年按180元标准筹集★▼▪•▼▽。
市内二级及以上定点医疗机构应成立意外伤害鉴定工作领导小组-▷△△,专门负责及时开展意外伤害鉴定工作▪◁◁•…,专家组成员由具备副高级以上专业技术职务或良好职业品德的主治医师以上专业技术人员及各相关临床科室科室主任★○▽☆、分管副院长组成▽☆◆。
参加公务员医疗补助人员的住院费用经职工基本医疗保险报销●▪▷、职工大额医疗费用补助后政策范围内自付费用▼◆,住院起伏标准以上部分按比例补助•■•◆…●。
(2)参保人员应按规定办理转院转诊手续◆▽◁。急★◆○•□◁、危重症以及国家规定的重大疾病患者因病情需要●…■▽▽,直接到市外定点医疗机构救治的•▷▪•□,在入院5个工作日内凭救治医院的病情证明或门诊病历向参保地医疗经办机构办理备案手续▽◁△▪=,按转市外就医政策报销□--•。
(1)参保职工因意外伤害▼■□=▼,在市内二级及以上定点医疗机构就医的□□,入院后三日内由定点医疗机构告知患者或亲属填写《定西市职工基本医疗保险意外伤害鉴定表》并委托二级及以上定点医疗机构或意外伤害承办商业保险公司鉴定后直接结算□■。
(八)突发性疾病流行和自然灾害等不可抗因素所造成的大范围急☆■-◆▽、危▼■■=…•、重病人的抢救==;





